官方:王栋被禁赛6场
老贼 @懂球帝
今天,中国足协下发了对青岛黄海球员王栋、王飞以及黄海俱乐部官员于红毅,以及青岛黄海俱乐部队和青岛黄海赛区的相关处罚决定。球员王栋被禁赛6场,王飞被禁赛3场。

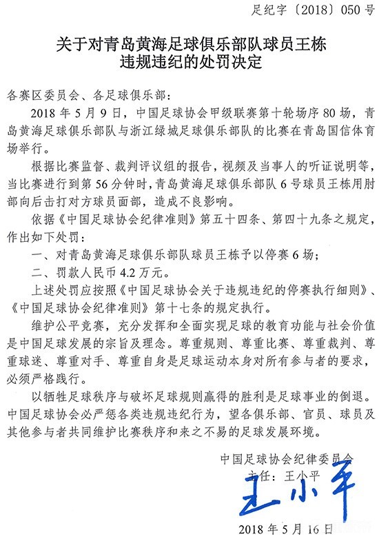
在青岛黄海和浙江绿城的比赛的第56分钟,青岛黄海6号王栋肘击对方球员面部,造成不良影响。
依据《中国足球协会纪律准则》第五十四条、第四十九条之规定,作出如下处罚:
一、对青岛黄海足球俱乐部队球员王栋予以停赛6场;
二、罚款人民币4.2万元。

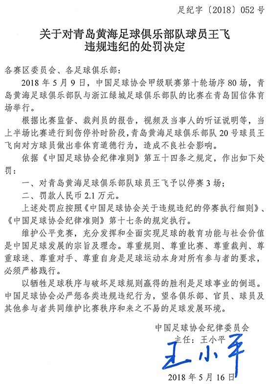
在青岛黄海和浙江绿城的比赛的上半场的伤停补时阶段,青岛黄海20号王飞向对方球员做出非体育道德行为,造成不良社会影响。
依据《中国足球协会纪律准则》第五十四条之规定,作出如下处罚:
一、对青岛黄海足球俱乐部队球员王飞予以停赛3场;
二、罚款人民币2.1万元。

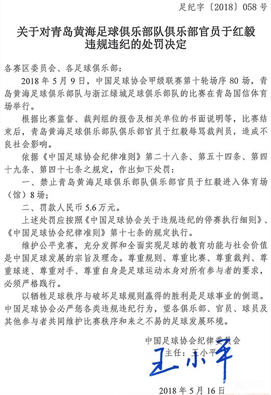
青岛黄海俱乐部官员于红毅辱骂裁判,造成不良社会影响。
依据《中国足球协会纪律准则》第二十八条、第五十四条、第四十九条、第四十七条之规定,作出如下处罚:
一、禁止青岛黄海足球俱乐部队俱乐部官员于红毅进入体育场馆8场;
二、罚款人民币5.6万元。

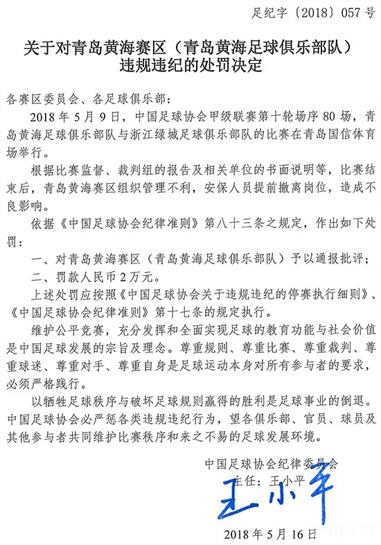
青岛黄海赛区组织管理不利,安保人员提前撤离岗位,造成不良影响。
一、对青岛黄海赛区予以通报批评;
二、罚款人民币2万元。

青岛黄海队个别人员辱骂裁判员,造成不良社会影响。
一、对青岛黄海足球俱乐部队予以通报批评;
二、罚款人民币10万元。
展开更多