2019年体育单招、足球特长生超强攻略(一)
目前,已经有部分地区开始启动2019年高考报名程序。体育高考报名、考试等工作也即将开始。
那么踢球的孩子们如何通过体育单招、体育特长生来考取学校?这份体育单招足球特长生攻略能分享给大家,也请各位体育生提前做好准备。

【攻略一】
什么是体育单招
什么是体育特长生
体育单招与体育特长生的区别
1.什么是体育单招
体育类高水平、单招、统考是几种不同的考试形式,在各个细微方面存在不同。体育单招相当于国家对于优秀足球运动员的单独考试,和文化课的自主招生有点类似。
按照教育部规定,考生参加单独招生考试,若被正式录取,无需参加全国统一高考,未被录取考生可继续参加全国统一高考。参加单独招生考试录取的考生与参加全国统一高考录取的考生享受同等待遇。全部通过教育部电子注册,所有收费标准、毕业证发放等全部相同。
2.什么是体育特长生
体育特长生又叫高水平运动员招生,是指经过教育部批准的招生高校根据本校高水平运动队项目的建设需要,推进素质教育,从参加全国普通高校统一招生考试的学生中特招有体育项目特长且又符合高等学校年度招生工作规定的学生。
另外还招收具有高级中等教育毕业同等学力,获得国家一级运动员(含)以上证书者或近3年内在全国或国际集体项目比赛中获得前八名的主力队员,这都属于体育特长生的范围。
3.体育单招和高水平运动员的区别
① 报名条件不同
高水平运动员要求年龄不超过22周岁且具备以下条件之一者方可报考:(1)高级中等教育学校毕业的,获得国家二级运动员的,还包括以上证书且高中阶段在省级(含)以上比赛中获得集体项目前六名的主力队员或个人项目前三名者;(2)具有高级中等教育毕业同等学力,获得国家一级运动员(含)以上证书者,或近三年内在全国(或国际)集体项目比赛中获得前八名的主力队员。
② 招生院校不同
目前全国有279所高校具有招收高水平运动员资格。2016年,体育单独招生中运动训练专业招生院校有89所,武术与民族传统体育专业招生学校有49所。(推荐阅读:足球特长生升学之路,教育部发布高水平运动员招生高校名单)
③ 考试方式不同
报考高水平运动员的考生,要参加省级体育统测,并在规定时间参加招生学校组织的体育专项测试。获得高水平运动员资格的考生还要参加全国统一高考。获得一级运动员、运动健将、国际健将及武术武英级(或以上)称号之一的考生,可申请参加招生院校组织的文化课单独考试,也可选择参加全国统一招生考试。
体育单独招生考试包括文化课考试和体育专项考试两部分。文化课考试由国家体育总局统一命题、组考,体育专项考试由招生院校组织,执行国家体育总局制定的统一考试办法和评分标准。体育测试考生依据各院校招生简章要求,统一在“中国运动员文化教育网”体育单招考试系统中进行考试报名。
④ 录取优惠政策不同
高水平运动员的录取政策是:高考文化成绩一般不低于生源省份本科第二批次录取控制分数线;对于少数体育测试成绩特别突出的考生,高校可适度降低文化成绩录取要求,但不得低于生源省份本科第二批次录取控制分数线的65%。
而体育单独招生录取时,在考生文化考试成绩达到最低录取控制分数线基础上,各招生院校根据考生的体育专项考试和文化课考试成绩综合评价,择优录取。具备一级运动员等级资格的考生,其文化考试成绩可在原始分基础上增加30分;具备运动健将技术等级资格的考生,其文化考试成绩可在原始分基础上增加50分。
⑤ 专业选择不同
高水平运动员的考生可以报考非体育类专业;体育单招报考的是运动训练、武术与民族传统体育专业。

【攻略二】
综合分多少能录取
2018年各院校体育单招最低录取分数线
往年部分学校要求专项、文化和综合分三个指标同时达到学校控制最低线才可以录取,优先录取一级以上运动员,具体限制视学校而定。
1. 综合分多少能录取
以往年北京体育大学考试为例,做一下简要说明。北体各项目录取的综合分大概是70分-79分之间,每年的分数因学生水平而不同,2016年录取文化分分数线238分,以体育分66分,综合分72分为例说明一下什么样的文化和专项成绩能得72分。

2. 2018年各院校体育单招最低录取分数线

【攻略三】
体育单招报名时间及方法
什么时候填报志愿
体育单招分区考试安排
1. 体育单招报名时间及方法
考生在规定时间内,通过体教联盟APP或国家体育总局“中国运动员文化教育网” 体育单招管理系统进行报名,按网上要求缴纳报名费。体育单招报名首先要参加本省高考报名,获得考生号。体育单招正式报名分为冬季项目和其他项目具体报名时间为:(参照2018年)
① 冬季项目报名时间:2018年1月1日至1月15日;
② 其他项目报名时间:2018年3月1日至3月15日。
2. 填报考志愿
在报名(体育单招)的同时,就需要填报志愿了,第二志愿需要填报,志愿的录取情况要具体看本年考生报考情况和录取情况,一志愿如果录满就不再录二志愿。
3. 体育单招(高水平运动队)分区统考考试安排
2018年体育单招分区统考项目的考试时间及地点统计表,供大家参考。
■ 华南、华中考区
(广东、广西、海南、湖北、湖南、河南)
报考院校:
郑州大学体育学院、河南理工大学、河南大学、河南师范大学、南阳师范学院、洛阳师范学院、商丘师范学院、华中师范大学、江汉大学、武汉体育学院、吉首大学、中南大学、湖南工业大学、黄河科技学院、湖南师范大学、衡阳师范学院、湖南人文科技学院、华南理工大学、华南师范大学、嘉应学院、广州体育学院、深圳大学、广西大学、广西师范大学、海南师范大学
考试安排:

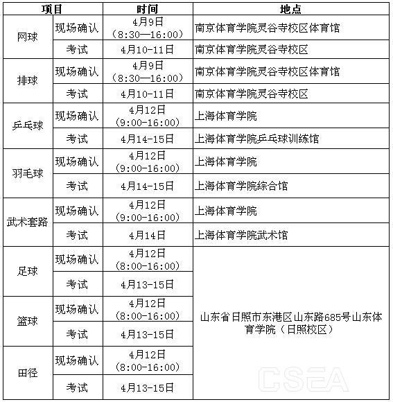
■ 华东考区
(山东、江苏、安徽、浙江、福建、上海、江西)
报考院校:
华东师范大学、上海体育学院、苏州大学、扬州大学、江苏师范大学、南京体育学院、浙江大学、杭州师范大学、宁波大学、绍兴文理学院、安徽师范大学、阜阳师范学院、合肥师范学院、集美大学、福建师范大学、南昌大学、华东交通大学、江西师范大学、宜春学院、赣南师范大学、井冈山大学、中国海洋大学、山东理工大学、山东师范大学、曲阜师范大学、聊城大学、鲁东大学、烟台大学、菏泽学院、山东体育学院
考试安排:

■ 西北、西南考区
(宁夏、新疆、青海、陕西、甘肃、四川、云南、贵州、西藏、重庆)
报考院校:
西南大学、重庆师范大学、西华师范大学、成都体育学院、贵州师范大学、云南师范大学、云南民族大学、陕西师范大学、陕西理工大学、西安体育学院、西北师范大学、天水师范学院、青海师范大学、青海民族大学、宁夏大学、石河子大学、新疆师范大学
考试安排:

■ 华北考区
(北京、天津、河北、山西、内蒙古)
报考院校:
北京师范大学、首都体育学院、北京体育大学、天津体育学院、河北体育学院、河北师范大学、张家口学院、山西大学、中北大学、山西师范大学、晋中学院、内蒙古大学、内蒙古师范大学、内蒙古民族大学
考试安排:

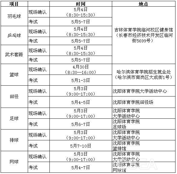
■ 东北考区
(辽宁、吉林、黑龙江)
报考院校:
辽宁工程技术大学、辽宁师范大学、大连理工大学(盘锦校区)、大连大学、沈阳师范大学、沈阳体育学院、吉林大学、延边大学、东北师范大学、北华大学、吉林师范大学、长春师范大学、吉林体育学院、哈尔滨师范大学、哈尔滨体育学院
考试安排:
