2019中冠规程发布,更长赛期更高门槛?
宇任拓
我是一只小黄鸭2018中冠联赛本月落幕,中国足协近日发布了《2019中国足球协会会员协会冠军联赛规程》,中冠联赛成为四级赛事中第一个发布新赛季规程的联赛。相较于2018中冠联赛的规程,《2019中国足球协会会员协会冠军联赛规程》(以下简称“2019中冠规程”)在赛期、赛制、俱乐部和球员报名资格等多方面,有了重要的调整。

报名提前,赛期拉长
2019中冠联赛赛期将从4月开始,11月结束,其中大区赛将在4月上旬-7月中旬进行,总决赛在8月下旬至11月上旬进行,赛期拉长至8个月。报名期的安排上,会员协会需要在1月1日前进行参赛俱乐部报名;报名参加中冠联赛的俱乐部需要在2月1日前在中国足协信息化平台完成俱乐部注册;3月7日前,运动员和官员在中国足协信息化平台完成报名;2月1日前,中国足协将确定参赛俱乐部,并在2月22日前通过抽签确定大区赛小组队和赛程。

大幅度拉长赛事周期,在一定程度上有利于扩大赛事的影响力和培养各俱乐部的球迷文化。然而较长的周期,对需要参加各会员协会联赛的俱乐部来说赛程过于密集,较为疲惫。报名时间和开赛时间提前,意味俱乐部可利用的筹备期缩短,新组建的俱乐部会面临极大的挑战。
俱乐部报名资格
规程中对俱乐部2019中冠联赛决赛阶段比赛的资格获取方式与上一年度的要求并无太大区别,俱乐部必须在当地工商或民政部门登记注册。规程提倡中冠俱乐部名称不再使用赞助商冠名,中国足协有权要求俱乐部更改不合适的名称。

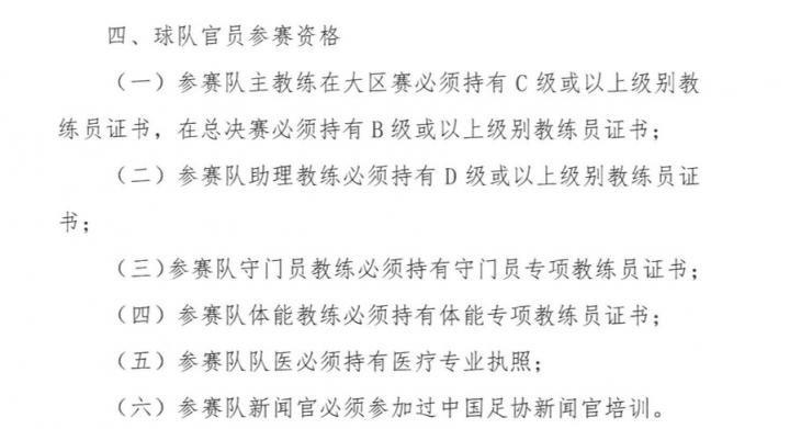
而对于主教练、助理教练、守门员教练、体能教练、队医、新闻官等球队官员的资质提出了明确的要求。其中,参赛队主教练在大区赛应具备C级或以上教练员证书,在总决赛必须持有B级或以上级别证书,不符合资质的只能以代理主教练身份参加相关活动。

以上关于俱乐部名称、资格和相关官员的建议或要求,将鼓励业余俱乐部全方面加强建设,有助于各俱乐部更加规范化、职业化的发展。一方面,可以发挥中冠联赛作为业余俱乐部向职业联赛上升的平台作用;另一方面,俱乐部名称不再使用赞助商冠名的倡议也使中冠联赛在俱乐部名称中性化的方向走在了前列。

球员参赛资格
2019中冠联赛规程将参赛运动员参赛年龄限制由16岁以上,调整为大于17岁、小于50岁,可规避高龄业余球员参加高强度比赛的受伤风险;参加中冠联赛的港澳台地区俱乐部的球员资格应该全部为当地籍。

2019中冠联赛的转会窗将增加至两个:冬季转会窗口(1月1日-3月7日)和夏季转会窗(7月17日-8月7日)。冬窗调整球员名单为5+3人,可在最近年度预赛秩序册名单或2018中冠秩序册名单基础上,调整无年龄限制运动员不超过5人,U21球员不超过3人,冬窗未用完名额可带入夏窗;夏季转会窗在大区赛报名单基础上可调整无年龄限制球员不超过3人。
业余俱乐部的球员流动性较大,对于转会窗人员调整名额的限制,这是中国足协希望能够保持一定稳定性的体现,但这意味着俱乐部需要和上一年度的大部分球员继续合约,仅留些许调整阵容的余地。
赛制的重要调整
2019中冠联赛最引人注目的变化莫过于赛制的调整,包括以下几方面:
【大区赛】

大区赛采取分组单循环制,10组,每组5-6队,由各队报名时自愿选择主客场单循环赛制或赛会单循环制;
大区赛小组第一和成绩最好的两个小组第二直接出线,其他四个出线名额通过单淘汰比赛方式决出。
【总决赛】


总决赛16队南北分区,主客场单循环赛制,各自产生前5进入排位赛;
南北区第一直接进行冠亚军决赛,采取主客场比赛;
南区2-5名、北区2-5名进行交叉单场排位赛,直到决出3-10名;
南北区未进入排位赛的队伍直接排出中冠联赛的11-16名。
比赛场次
根据此赛制,若大区赛一组为6支球队,获得当年中冠冠亚军的球队,最少需要参加的比赛场次为14场(大区赛5+总决赛分区单循环7+冠亚军决赛2)。对比2018中冠联赛前两名泰州远大和成都兴城的比赛场次13场,变化不大。
获得3-10名的球队,则最多需要参加16场比赛(大区赛5+小组第二单淘汰赛1+总决赛分区单循环7+交叉单场排位赛3),场次增加;
对于未能进入总决赛的球队来说,在大区赛阶段的比赛场次相较今年无太多变化。
偶然性降低
赛制的改变,意在区分纯业余球队和有冲乙意向的球队,增加参加总决赛阶段的比赛场次和质量。总决赛阶段先采取单循环赛制,再进行冠亚军决赛和排位赛,降低了比赛的偶然性,避免一些球队过早遭遇强强对决而被淘汰出局,甚至失去冲乙希望。
参赛成本增加
不过,关于大区赛报名球队可自愿选择主客场单循环赛制或赛会单循环制的规定,基于节约成本的考虑,大部分球队可能会倾向于选择赛会单循环制。从整体的赛程和赛制安排来看,比赛场次的增加将提高大部分以升入中乙未目标的俱乐部的参赛成本。
此外,在2019中冠联赛的规程中,新增了体育场和比赛场地、票务管理、球迷管理、媒体管理、反兴奋剂等方面更详细的规定。其中,参加中冠决赛阶段比赛的球队的主场必须满足满足封闭区域、独立看台(大区赛500座位,总决赛至少800座位)的条件,且体育场与机场、高铁站行车距离不超过3个小时。

2018年,中冠联赛走过元年,收获赞誉,也希望未来在寻求赛事作为草根足球的展示舞台和通往职业联赛渠道两方面的意义中做到更好的平衡。此次发布的2019赛事规程中,部分新规定将引导业余俱乐部往更加规范和职业化的方向发展。然而在这样的调整之下,业余俱乐部的冲乙成本必然增加,参赛门槛将提高。在现在的三级职业联赛中,尤其是中乙多家俱乐部因经济上的压力,出现欠薪等现象,从而导致俱乐部的生存前景岌岌可危。面对中冠2019年的改变,大家怎么看?

摄影/涂新