青训周报丨各年龄国家队集训开始,恒大24人鲁能21人

中超青年球员新闻 墨不作声

大家好,这里是中超青年球员新闻。今天是星期五,我们继续为大家带来中国青年球员的近期动态,欢迎各位关注。

【聚焦国字号】

一、U20国家队集训名单:恒大6人,扬科维奇带队。

12月下旬,中国足协公布了关于U20国足(1999年龄段)2019年第一期集训的相关通知。本期集训名单一共有26人入选,广州恒大淘宝6人入选,大连一方和上海绿地申花各有5人入选。这支U20国足主教练是塞尔维亚人扬科维奇,这是他上任之后球队的首次拉练。

球队将于2019年1月5日至30日赴澳大利亚布里斯班组织集训并参加热身赛。

主教练扬科维奇,1972年出生于塞尔维亚首都贝尔格莱德,先后执教过塞尔维亚U21国家队、贝尔格莱德红星俱乐部、梅赫伦俱乐部、标准列日俱乐部等多支球队,并获得过塞尔维亚足协颁发的2011年塞尔维亚最有远见教练。

这支中国U20国家队是以中国U19国青为班底组成的全新的一支国字号队伍。中国U19国青在2018年经历过五月成都“熊猫杯”夺冠时的高光时刻,也经历过U19亚青赛决赛圈小组未出线的低谷。

二、U18国家队集训名单:申花苏宁各5人,陶强龙黎腾龙入选。

为备战2019年亚青赛预选赛,提高U18男足(2001年龄段)国家红队水平,中国足协拟于2019年1月7日至1月31日进行第一期集训。

在本次名单中,共有56人入选,上海绿地申花和江苏苏宁各有5人入选,浙江绿城和广州恒大淘宝各有4人入选。中国国青队主力边锋陶强龙、莫斯科中央陆军梯队球员黎腾龙也入选了本次名单。具体名单如下:

在西班牙和法国拉练期间,01年龄段国家队(当时称为U17国家队)一共参加了9场热身赛,取得了2胜1平6负的成绩,具体比赛结果如下:

11月17日,U17国足 0-1 挪威U19

11月20日,U17国足 1-7 西班牙U18(韩东打进一球)

11月22日,U17国足 0-2 西班牙U18

11月28日,U17国足 4-3 莱加内斯(乃比江2球,韩东1球,吴瑞鹏1球)

11月30日,U17国足 0-1 西班牙alcorcon Juvenil U19A队

12月5日,U17国足 5-6 卡斯泰尔诺U19

12月9日,U17国足 1-1 贝兹尔U19

12月11日,U17国足 2-1 尼姆U19(刘俊贤1球,韩东1球)

12月19日前后,U17国足 1-6 蒙彼利埃U17

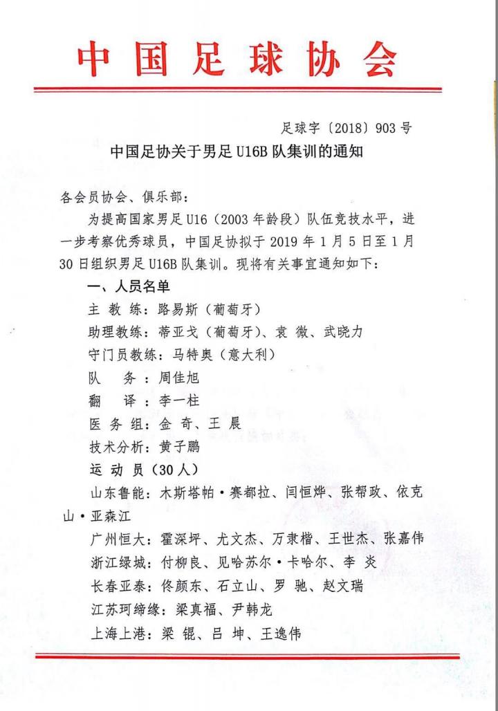
三、U16国家队集训名单:恒大13人,鲁能11人。

为提高中国男足U16A队(2003年龄段)队伍竞技水平,进一步考察优秀队员,中国足协拟于2019年1月7日至1月31日在广西南宁组织集训。

集训名单共31人,其中,广州恒大淘宝队有8人入选,山东鲁能7人入选。恒大中非混血球员王牧入选,此前进入U25男足集训队的董华洋也成功入选。主教练是西班牙人安东尼奥。

为提高中国男足U16B队(2003年龄段)队伍竞技水平,进一步考察优秀队员,中国足协拟于2019年1月5日至1月30日在云南昆明嘉丽泽组织集训。

集训名单共30人,其中,广州恒大淘宝队5人入选,山东鲁能和长春亚泰各有4人入选。主教练是葡萄牙人路易斯。 

U16国家队组建于2017年5月,曾参加2017年武汉杯、2018年东亚杯以及上海金山杯。在上海金山杯中,球队在三四名决赛中3-0战胜日本广岛三箭梯队,收获季军。

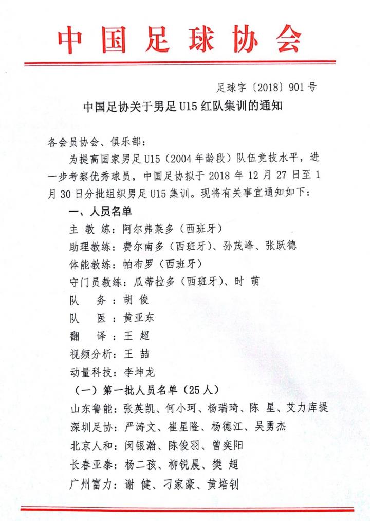
四、U15国少队集训名单:鲁能亚泰各7人。

为备战2020亚少赛预选赛,提高国家男足U15 (2004年龄段)队伍竞技水平,进一步考察优秀球员,中国足协拟于2018年12月27日至1月30日分批在广西南宁组织男足U15国家队集训。

集训分两期,第一期25人,第二期32人,共57人。山东鲁能和长春亚泰各7人入选。第一批球员需要在12月27日前报到,第二批球员需要在1月6日之前报到。球队的主教练为西班牙人阿尔弗莱多。

2018年9月份,中国国少队参加“武汉杯”亚洲足球锦标赛中收获第4名,何小珂在对阵韩国队的比赛中上演帽子戏法,技惊四座。11月份,中国国少队参加了布拉格斯拉维亚俱乐部举办的普拉尼奇卡杯,球队两战全胜,收获冠军,何小珂2战2球1助攻,获得了最佳射手。

这支国少队近期的主要任务是2019年举行的U16亚少赛预选赛。

五、关于足协组织U13全国优秀运动员大区选拔训练营的通知。

根据亚足联的竞赛计划,2006年龄段队伍将参加2021年举行的亚少赛预赛。2018年6月,中国足协在武汉青训中心塔子湖基地启动了2006年龄段的第一次全国选拔。由于06年龄段球员2018年仍未参加青超联赛,很多人才还未被发现,选材不够充分。

为了提早做好亚少赛备战工作,中国足协将在2019年1月启动2006年龄段大区选拔训练营和冬训选拔赛,提前做好集训备战工作。

选拔地点安排:

1、 大区训练营:华南大区(广东佛山)、华东大区(上海)、华中大区(武汉)、西南大区(成都);

2、 冬训选拔赛:广西北海(主要针对东北大区、西北大区、华北大区等北方赴北海冬训的适龄青训球队及广西本土球员)。

【其他青少年新闻】

六、青训工作大会:青超联赛逐步形成五级规模,恒大揽8项大奖。

12月26日,2018年中国足球协会青少年足球竞赛工作会议在武汉举行。会上,中国足球协会副秘书长、中国足球协会竞赛部部长戚军先生发表了全年竞赛情况总结以及2019年竞赛计划。最后,大会进行了2018全国青少年足球超级联赛年度颁奖典礼。

2018年青超联赛,历时9个月,共259支球队参加,总共进行了4319场比赛,参赛规模历史新高。

有全部16支中超梯队、16支中甲梯队、28支中乙梯队参加了青超联赛。

有18支初中球队和15支高中球队参加了今年的青超联赛。

2018年青超联赛,共有15家合作媒体,559场网络平台转播,2300万次赛事播放。平均每场比赛的在线观看人数是41000人。

青超联赛2019年竞赛计划:

1、中超、中甲俱乐部需参加全部组别比赛。

2、中乙俱乐部需参加U13、U14、U17组别比赛。

3、参加2019中冠联赛并计划申请2020中乙准入的俱乐部可报名参加U13、U14比赛。

4、校园足球可选派大学、高中、初中优秀队伍参加U19、U17、U15比赛。

5、各协会可选报一支球队,2018年已组织了U13及以上组别青少年联赛的可凭秩序册成绩另报一支队伍。

2024年,青超联赛将完成区域升降级体系建设,五级体系如下:

1、全国总决赛;

2、大区超级联赛;

3、区域联赛;

4、省级联赛、巡回赛;

5、城市联赛。

2018全国青少年足球超级联赛获奖名单:

U13联赛:

联赛冠军:恒大足校

最佳射手:潘晋宽(恒大足校A)

最佳守门员:梅程富(大连一方)

最有价值球员:陈泽仕(山东鲁能)

最佳教练员:阿铁达(恒大足校A队)

体育道德风尚奖:天津泰达

U14联赛:

联赛冠军:山东鲁能

最佳射手:黄培钊(富力足校) 

最佳守门员:陈星(山东鲁能)

最有价值球员:柳锐晨(长春亚泰)

最佳教练员:张涛(山东鲁能)

体育道德风尚奖:山东鲁能

U15联赛:

联赛冠军:湖北足协

最佳射手:陈彦辛(重庆辅仁) 

最佳守门员:陈杰明(广州足协五中)

最有价值球员:王林杰(湖北足协)

最佳教练员:陈方平(湖北足协)

体育道德风尚奖:长沙麓山国际

U17联赛:

联赛冠军:上海绿地申花

最佳射手:阿布拉汗(陕西老城根)

最佳守门员:蔡泳淇(梅州客家)

最有价值球员:谭凯元(广州恒大)

最佳教练员:陈大英 (梅州客家)

体育道德风尚奖:河南实验中学

U19联赛A组:

联赛冠军:上海上港

最佳射手:陈国抗(广州恒大淘宝)

最佳守门员:孙佳政(上海上港)

最有价值球员:茆瑞(上海上港) 

最佳教练员:陈旭峰(上海上港)

体育道德风尚奖:广州恒大淘宝

U19联赛B组:

联赛冠军:恒大足校

最佳射手:候志维(辽宁沈阳宏运)

最佳守门员:张玉磊(恒大足校)

最有价值球员:陈煜(恒大足校) 

最佳教练员:傅格(恒大足校)

体育道德风尚奖:梅州客家

优秀裁判员:张立川、刘 勇、李晓丹、王超、顾伟、庞龙飞

青超联赛优秀商务展示奖:呼和浩特俱乐部、黑龙江火山鸣泉俱乐部

青超梦想奖:新疆巴楚三中

七、U19青超联赛新赛制:3.5个降级名额,B组分南北大区。

2019年青超联赛U19联赛赛制发生调整。A组仍保持18支球队,B组将分为南北两个大区,具体球队数量按照报名情况为准。

A组将有3.5个降级名额,B组将通过南北大区前两名交叉淘汰赛争夺第一至第四名。前三名升入A组,第四名和A组第15名进行附加赛。

附2018年U19青超联赛A组和B组积分榜:(贵州恒丰和重庆斯威降级,恒大足校和浙江绿城升级)

八、2019年起,梯队成绩将全面纳入中超联赛排名标准。

在2019年的中超联赛积分排名计算中,将增加U17、U15、U14三级梯队成绩的比较。

2019年开始,中超联赛积分相同的球队,将按照以下顺序进行排名:

1、相互之间比赛积分

2、相互之间比赛净胜球

3、相互之间比赛进球数

4、预备队比赛成绩

5、U19青超联赛成绩

6、U17青超联赛成绩

7、U15青超联赛成绩

8、U14青超联赛成绩

以上就是本期青年球员周报的全部内容,感谢您的阅读!

展开更多