2019体育单招足球项目考试方法、评分标准及考试安排公布
2019年体育单招足球项目考试方法、评分标准确定。同时足球项目分区统考报到时间及地点、考试时间及地点等详细情况也已公布。
2019年体育单招足球专项考试方法与评定标准
足球
一、考核指标与所占分值

二、考试方法与评分标准
◆ 专项素质
5×25米折返跑
1. 考试方法:考生从起跑线向场内垂直方向快跑,在跑动中依次用手击倒位于5米、10米、15米、20米和25米各处的标志物后返回起跑线,要求每击倒一个标志物须立即返回一次,再跑到下一个标志物,以此类推。考生应以站立式起跑,脚动开表,完成所有折返距离回到起跑线时停表,记录完成的时间。未击倒标志物,成绩无效。每人测试1次。
2. 评分标准:见表2-1。

◆ 专项技术
1. 传准
① 考试方法:如图2-1所示,传球目标区域由一个室内五人制足球门(球门净宽度3米,净高度2米)和以球门线为直径(3米)画的半圆组成,圆心(球门线中心点)至起点线垂直距离为男子28米,女子23米。考生须将球置于起点线上或线后(线长5米,宽0.1米),向目标区域连续传球5次,左右脚均可,脚法不限。

② 评分标准:以球从起点线踢出后,从空中落到地面的第一接触点为准。考生每将球传入目标区域的半圆内(含第一落点落在圆周线上),或五人制球门(含球击中球门横梁或立柱弹出)即得4分。每人须完成5次传准,满分20分。
2. 运射
① 考试方法:如图2-2所示,从罚球区线中点垂直向场内延伸至20米处,画一条平行于球门线的横线作为起点线。距罚球区线2米处起,沿20米垂线共插置8根标志杆。考生将球置于起点线上,运球依次绕过8根标志杆后起脚射门,球动开表,当球从空中或地面越过球门线时停表,记录完成的时间。凡出现漏杆、射门偏出球门,球击中横梁或立柱弹出,均属无效,不计成绩。每人测试2次,取最好成绩。

② 评分标准:见表2-2。

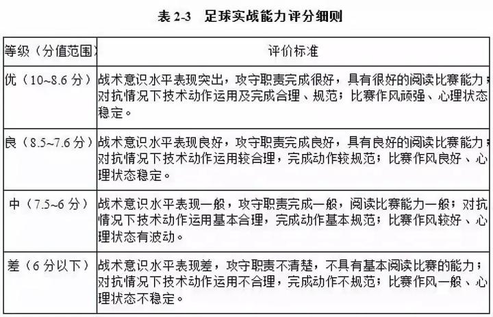
三、实战能力
比赛
1. 考试方法:视考生人数分队进行比赛。
2. 评分标准:考评员参照实战能力评分细则(表2-3),独立对考生的技术能力、战术能力、心理素质以及比赛作风等方面进行综合评定。采用10分制评分,分数至多可到小数点后1位。

守门员
一、考核指标与所占分值

二、考试方法与评分标准
◆ 专项素质
立定三级跳远
1. 考试方法:考生原地双脚站立在起跳线后,起跳时不能触及或超越起跳线。第一跳双脚原地起跳,可以用任何一只脚落地;第二跳跨步跳,用着地脚起跳以另一只脚落地;第三跳双脚落地完成跳跃动作后,起身向前走出测试区。成绩测量时,从身体落地痕迹的最近点取直线量至起跳线内沿。考生可穿钉鞋,其他未尽事宜参照田径竞赛规则执行。每人测试2次,取最好成绩。
2. 评分标准:见表2-4。

◆ 专项技术
1. 掷远与踢远
① 考试方法:如图2-3所示,在球场适当位置画一条15米线段作为测试区横宽,从横线两端分别向场内垂直画两条60米以上平行直线作为测试区纵长,标出距离数。考生站在起点线后,先将球以手掷远3次(允许带手套进行),然后用脚踢远3次(采用踢凌空球、反弹球、定位球等方法不限),各取其中最好一次成绩相加为最终成绩。每次掷、踢球的落点必须在测试区横宽以内,否则不计成绩。

② 评分标准:见表2-5。


2. 扑接球
① 考试方法:考生守门,扑接10个来自罚球区线外射中球门的有效射门球(含地滚球、半高球、高球以及需要倒地扑救的球)。
② 评分标准:考评员参照扑接球评分细则(表2-6),独立对考生进行技术技能评定。采用10分制评分,分数至多可到小数点后1位。

三、实战能力
比赛
1. 考试方法:视考生人数分队进行比赛。
2. 评分标准:考评员参照实战能力评分细则(表2-7),独立对考生的技术能力、战术能力、心理素质以及比赛作风等方面行综合评定。采用10分制评分,分数至多可到小数点后1位。

2019年体育单招足球专业考试安排
1、华南、华中考区
广东、广西、海南、湖北、湖南、河南
郑州大学体育学院、河南理工大学、河南大学、河南师范大学、南阳师范学院、洛阳师范学院、商丘师范学院、华中师范大学、江汉大学、武汉体育学院、吉首大学、中南大学、湖南工业大学、黄河科技学院、湖南师范大学、衡阳师范学院、湖南人文科技学院、华南理工大学、华南师范大学、嘉应学院、广州体育学院、深圳大学、广西大学、广西师范大学、海南师范大学、暨南大学

2、华东考区
山东、江苏、安徽、浙江、福建、上海、江西
华东师范大学、上海体育学院、苏州大学、扬州大学、江苏师范大学、南京体育学院、浙江大学、杭州师范大学、宁波大学、绍兴文理学院、安徽师范大学、阜阳师范学院、合肥师范学院、集美大学、福建师范大学、南昌大学、华东交通大学、江西师范大学、宜春学院、赣南师范大学、井冈山大学、中国海洋大学、山东理工大学、山东师范大学、曲阜师范大学、聊城大学、鲁东大学、烟台大学、菏泽学院、山东体育学院、同济大学

3、华北考区
北京、天津、河北、山西、内蒙古
北京师范大学、首都体育学院、北京体育大学、天津体育学院、河北体育学院、河北师范大学、张家口学院、山西大学、中北大学、山西师范大学、晋中学院、内蒙古大学、内蒙古师范大学、内蒙古民族大学、河北工程大学、廊坊师范学院

4、西北、西南考区
宁夏、新疆、青海、陕西、甘肃、四川、云南、贵州、西藏、重庆
西南大学、重庆师范大学、西华师范大学、成都体育学院、贵州师范大学、云南师范大学、云南民族大学、陕西师范大学、陕西理工大学、西安体育学院、西北师范大学、天水师范学院、青海师范大学、青海民族大学、宁夏大学、石河子大学、新疆师范大学、西藏民族大学

5、东北考区
辽宁、吉林、黑龙江
辽宁工程技术大学、辽宁师范大学、大连理工大学(盘锦校区)、大连大学、沈阳师范大学、沈阳体育学院、吉林大学、延边大学、东北师范大学、北华大学、吉林师范大学、长春师范大学、吉林体育学院、哈尔滨师范大学、哈尔滨体育学院
