荷兰阿贾克斯俱乐部青训模式


“训练既要讲究质量,也要追求结果。只顾结果,不管质量的训练索然乏味,只求质量,罔顾结果的训练没有意义。”
——约翰•克鲁伊夫

01 学院背景和发展历程
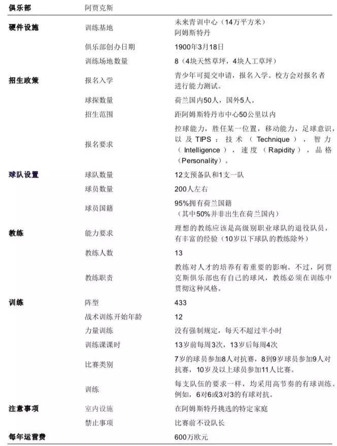
●学院坐落于著名的阿姆斯特丹竞技体育场附近。
●阿贾克斯俱乐部已在阿姆斯特丹股市上市,但73%的股票为私人持有,没有公开发售。
●阿贾克斯球队在场上采取433阵型,俱乐部前功勋球员里努斯·米歇尔斯缔造了”全攻全守“的足球战术。
●阿贾克斯已成为“球星生产工厂”,有很多著名的荷兰球星在这开始了他们的职业生涯。过去几年阿贾克斯培养了不少著名球员,并通过交易这些球员获利颇丰。很多著名的足球青训指导思想均来自于阿贾克斯俱乐部。
02 重要数据
●目前青训学院共有220名球员。
●就荷兰国内甲级联赛一队球员而言,他们当中有30%会在职业生涯中的某个时期加入阿贾克斯俱乐部。
●青训学院每年运营费用需600万欧元。
●青训学院的成功与否由能为一队增加价值的球员数量来决定。
●阿贾克斯青年队荣誉
●希望杯冠军(荷兰足球俱乐部预备队最高级别联赛) 1994,1996,1998,2001,2002,2004,2005,2009
●荷兰足协预备队杯冠军2003,2004
03 愿景和发展理念
每一位从事足球相关工作的人都听说过“希望在未来”。足球青训基地必须卓而不凡,才能培养出像克鲁伊夫,范巴斯滕和博格坎普这样的天才球员。但是,培养足球人才的关键不在于硬件配备,而在于俱乐部的发展理念。和阿贾克斯俱乐部打交道的人会很快注意到, 这里的人会用“我们”来形容阿贾克斯俱乐部。这一点凸显了阿贾克斯俱乐部员工共管共治的特点。阿贾克斯俱乐部发展理念的另一个基础是攻势足球。阿贾克斯俱乐部的足球思想是:踢球只求胜利,而没有美感会很无趣,而只追求美感,却不管结果,那会是徒劳无功。阿贾克斯俱乐部发展理念的第三个重点是让青训学院为俱乐部一队输送球员。阿贾克斯俱乐部通常不会购买球员(除非没有适合的候选人),并且鼓励青训学院每两个赛季向一队输送三名新毕业球员。我们的青训体系的目标是:在阿贾克斯俱乐部青训学院的指导下,实现常规性的青少年球员向成年天才球员的过渡。最优秀的青少年球员,哪怕年龄在16、17岁之间,只要他们能力出众, 就肯定能升入俱乐部一队。但是现代足球经济也有其不利的影响,阿贾克斯俱乐部现在也将自身视作球员加工厂。阿贾克斯通过青训学院培养出毕业生后, 会将他们留在俱乐部几年,提高他们的能力,然后将竞技状态处于巅峰的他们交易给不想培养青少年球员,只希望购入球员的俱乐部。
04 训练设施
青训学院配备了功能性很强的训练设施,这些训练设施围绕主办公楼而建。学院配有14公顷(14万平方米)的各种大小的自然和人造草坪,一座供预备队和青年队比赛用的体育场,以及一个铺设了人造草皮的正规比赛场地。青训学院2011年新建了室内训练中心,室内训练场不仅有草坪,而且有整套测量工具,可以用最先进的科学手段保障阿贾克斯俱乐部的训练方法。青训基地可供13支球队使用 8块场地和14间更衣室。
由于阿姆斯特丹的地价很贵,所以青训基地不会浪费任何一寸土地。虽然阿贾克斯俱乐部规模很大,但青训基地是个很有亲和力的设施,基地并不限制民众前往训练场地,因此他们可以前往训练场观看青年队的训练课。唯一限制外人进入的是室内场地和一队的训练区域,但总体上青训基地的氛围是很放松的。

05 训练方法
不同年龄段的训练重点,目标和教练的职责
阿贾克斯俱乐部对青训学院的组织结构进行了创新,没有设置传统意义上的校长,也没有根据队伍(不同年龄段)设置部门,而传统上各支队伍的教练要管理一批学员。与之相反,青训学院的组织结构根据运动员的生理发育阶段来划分,设有5个部门(我们称为“轮”):
●基础轮(7到12岁的学员),配有技术教练。
●中间轮(13到16岁的学员),配有技术教练。
●上部轮(17到20岁的学员),配有技术教练。
●操作轮,管理学院的行政。
●技术管理轮,由三位技术教练和一位一队和青训学院的联络人组成,他们负责阿贾克斯俱乐部的文化建设。
技术管理轮是青训学院的管理机构。这种管理结构体现了一种现代的组织规划原则(和商业流程重新规划,明茨伯格组织结构类似),从而摒弃了传统的福特/ 泰勒式的官僚体系。
不同年龄段的训练重点,目标和教练的职责
阿贾克斯俱乐部青训学院包括各个年龄段的队伍,即有5岁儿童组成的队伍, 也有U19, 预备队这样的青年队。学员在学院会接受不同年龄段的培养方案, 包括竞技能力,技战术和社会人文。学员的文化课学习不是学院的核心培训重点,训练过程会与学龄儿童的日常作息结合,学龄儿童放学后乘坐大巴来到学院,由学院提供作业和课程辅导。
总体上,传统的青训学院由一名教练教导一群学员,而阿贾克斯俱乐部提倡的理念是由一群教练来教导一名学员。

06 训练课
学员们到青训学院参加训练后,会体验到阿贾克斯俱乐部的理念,看到学院培养出的成年球员和前来观看比赛的5万多名观众。因为青训学院的创新措施,这一切才得以在足球的神奇世界中存在。这一理论成形于上世纪60年代,后来得名”全攻全守“战术(这是一种强调高度有组织的战术,对于传球配合的要求非常严格。它一直是阿贾克斯俱乐部训练的基础)。青训学院训练的一个重点是强调“着眼未来”,这一政策对于低领学员大有益处,使他们避免了过多无益的训练,12岁的儿童每周只训练三次,并且在周末打一场比赛。阿贾克斯俱乐部的教练认为即使是这样的训练量对于大多数该年龄段的儿童也算很多了。我们的教练秉持的观念是:儿童应该有自己的生活,与家人相处的时光,不应该因为训练而错过太多的个人和家庭生活,以及了解社会的机会。学院建议学员们在训练之余可以和朋友在街上踢球,这对于学员的个人和职业发展都很重要。在和朋友们一起踢球时,没有教练会对他们指手画脚,他们可以踢得更尽兴。这份踢球的自由会增强他们的创造力,鼓励他们在场上发挥创造力。由于外国学员需要时间去理解和消化阿贾克斯俱乐部独特的训练体系,因此外国学员至少需要在学院完成两年的学习。这个过程能帮助外国学员更好地理解训练体系,荷兰的语言和文化。
07 教育
阿贾克斯俱乐部青年学院不是寄宿学校。学院离阿姆斯特丹市中心约有35公里,学员最长的通勤时间大约需要一个半小时。一些学员会搬到附近区域来学院训练。阿贾克斯俱乐部为学员的交通配备了20辆大巴。除了每年12欧元的保险费外,父母无需为学员支付额外的交通费。青训学院会支付以下费用:25名教练的工资,参加比赛的交通费,学员购买训练装备的费用和学院日常开支。
年龄组:8岁以下
4-3-3
●4人分队对抗,30x20米的场地,3x1米的球门
●训练注重传球,移动和动作的灵活, 重点要建立学员对足球的自信
年龄组:8岁到12岁
球队精神建设,433阵型12岁的学员每周训练三次
●9岁以下:6人分队对抗(5名球员和1 名守门员),40x30米的场地,4x2米的球门
●10岁以下:8人分队对抗,50x40米的场地,5x2米的球门
●11岁以下:9人分队对抗,60x50米的场地,6x2米的球门
●12岁以下:11人分队对抗,正规大小的场地
训练注重传接球,技术训练,各位置的职责,头球和射门。
年龄组:13岁到16岁
4-3-3
●15岁的学员每周训练5次。
●训练主要由短时间对抗赛,跑动训练, 短距离传球训练构成。在阿贾克斯俱乐部青训学院中,最重要的训练是有球训练。而且是荷兰风格的训练。强调准确性和压迫性。
●注重各个位置的职责(功能训练),穿插各种对抗比赛。
●开始对球员进行评估。
年龄组:17岁到20岁
4-3-3
●在训练中,要求16岁的学员佩戴传感器做30米的冲刺,传感器每隔5米会记录一次球员的冲刺时间。在正式比赛中,30米是球员加速奔跑的常规距离。
●注重技术,踢球习惯和控球。
年龄组:18岁和以上青年球员(U18-U19)
4-3-3
技术(Technique) , 智力(Intelligence),速度(Rapidity), 品格(Personality)
1.协调训练
2.罚球和射门,传球,掷界外球
3.进攻套路
4.头球训练和常规训练课
5.射门训练
6.位置演练
7.实战位置演练
8.六人以下分队对抗
“我从不关心统计数据。这些统计数据包括哪名球员进的球最多,哪名球员的速度最快。这些数据有没有意义取决于青少年球员的培养到了哪个阶段。我通常关心的是看球员怎么跑动,比如说,看他的跑步姿势灵不灵活。踢球有没有创造力也很重要,当然,也包括踢球的意愿和对足球的热爱。我认为当判断一名年轻球员的未来发展时,这些因素更重要。”
——威姆·琼克,阿贾克斯俱乐部青训学院校长
08 学员发展:成功的要素
学员被阿贾克斯俱乐部青训学院录取后,学院会建立每个学员的档案。教练将通过独特的文化和足球理念熏陶培养每名学员。一语以概之,学员们通过这个过程能理解阿贾克斯俱乐部的足球精神。接受了青训学院多年训练的学员在入选一队时更有优势。学员获得阿贾克斯俱乐部青训学院录取,只代表他通过了第一道考验,后面还有很多难关等着他。阿贾克斯俱乐部青训学院对新学员进行“闭环式”管理,他们必须培养竞争意识,不断提高自身能力。阿贾克斯俱乐部青训学院的训练对于儿童来说有相当的难度,但这有助于区分那些真正有实力日后在国际舞台上踢球的职业球员,以及那些仅仅是天赋出众的人。
每一年年初,阿贾克斯俱乐部青训学院会告知每名学员他们的初步训练评估结果。收到评估合格的学员可继续参加青训学院的训练,而收到结果为待定的学员有可能在这一年的春季被学院劝退。每一年的春季年轻的学员都会很焦虑,不知道自己能否在青训学院继续训练。长此以往,学员们会在心理上更坚强,身体上更强壮。阿贾克斯俱乐部此举的目的是培养年轻学员,让他们尽快适应一队的要求。青训学院的目标是通过交易年轻球员得到丰厚的转会费。的确,阿贾克斯俱乐部不得不做球员交易,因为需要支付一队球员的工资。这是合情合理的选择,而青训学院作为能带来重要利润的商业机构,这种定义也具有现实意义。
作者:奥利维尔・贾罗斯(OLIVIER JAROSZ)

FootballPros