足协发布入籍球员管理暂行规定,3月28日起开始实施
大波儿 @懂球帝
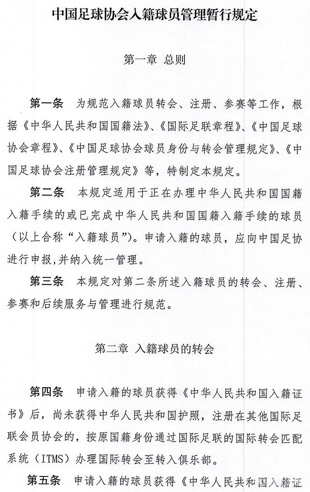
北京时间3月29日晚,中国足协官网发布《中国足球协会入籍球员管理暂行规定》,其中说明了归化球员在注册、转会等方面应该遵守的规定。

根据足协文件,入籍球员在申请办理入籍或已完成入籍的当赛季不得转会或租借至其他俱乐部,也不能转会或租借到国外俱乐部后再加盟国内俱乐部,即不允许“出口转内销”。
如果球员获得了中国护照并获得参赛资格,则按内援占用俱乐部的转会注册名额,若以原国籍身份完成注册,则按外援占用俱乐部的转会注册名额。入籍球员的引援调节费等费用均按照相关规定有关国内球员的规定执行(即收取调节费时视作内援),其所属俱乐部的薪酬总额(工资帽)也应包含入籍球员的薪酬。
入籍球员一个赛季内只能以一种球员身份(外援或国内球员)报名参加国内比赛,赛季中不得变换身份。
文件中还强调,俱乐部应对入籍球员进行中华传统文化教育,了解中国历史和现实国情,制定中文学习计划,培养爱国主义情怀,应能识国旗、认国徽、唱国歌。俱乐部应指定专人负责入籍球员的思想、生活、训练、比赛的状态跟踪,每月向中国足协提交书面报告。
以下为足协文件全部内容






展开更多