运动员免高考可上985/211高校,你还认为体育没有用吗
6月份,高考即将来临,为了进入大学,学生们都在努力复习。但是有些却可以直接升入大学,这些人就是一些优秀的体育生。那么,符合哪些条件可以直接升入大学呢?
第一种:获得国际级运动健将运动员称号。我们国家获得这个称号的人有很多,他们都是小小年纪就在体校里训练,然后在国际重大赛事上获得奖项,比如冬奥会季军李子君就在2014年获得了这个称号,在2016年李子君进入了吉林大学体育学院做了研究生。

第二种:获得足球、篮球、武术等运动项目国家运动健将运动员或国家一级运动员称号。2019年普通高等学校运动训练、武术与民族传统体育专业单独招生管理办法中关于录取的文件规定:一级运动员等级的考生,降低30分录取;健将技术等级的考生,降低50分录取。

第三种:获得棋牌类国际级赛事前三名。
另外,体育类大学单招也是放开了政策,相比普通高考考入学生的分数线,体育类特长生的分数线要低很多。而且目前大部分大学单招都需要国家二级运动员证书。

以体育大学考试为例,2016年录取分数线:文化分238分,体育分66分,综合分72分。我们用个实际表格就可看到该如何去考量成绩。
简化公式:综合分=文化分×0.05+专业分×0.7

体育单招录取严格按照科教司规定,文化不低于180分,专业不低于40分。各院校根据招生项目需求,依据综合分排名确定录取分数,顺利完成录取工作。2018年部分院校录取分数汇总统计如下,此表格数据为录取最低分数,各单项录取分数以院校官网为准,没有统计的学校是没有参考数据,仅供参考。





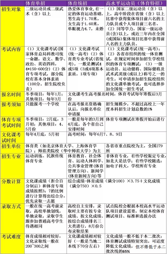
目前来看体育生高考大致可分为三类:体育单招、体育统招、高水平运动员。下表是从招生对象、考试内容、报名时间、报考须知、考试时间(文化课、体育专项)、招生单位、招生专业、分数计算、录取方式、考试难度等方面全面分析三类高考体育生的区别。

2019年普通高等学校运动训练、武术与民族传统体育专业招生文化课考试成绩已全部录入《普通高等学校运动训练、武术与民族传统体育专业招生管理系统》。
自2019年5月14日起,所有参与2019年体育单招文化课考试的考生可登录中国运动文化教育网或体教联盟APP查询成绩。
2019年体育单招文化可考试成绩查询时间及方式:
1. 文化课及专项成绩查询时间:
5月14日中午12:00以后
如对考试成绩有疑问,请于5月14日12:00—5月15日12:00在体育单招考试管理系统中提交复核申请, 5月17日前回复考生。
2. 录取信息查询时间:
5月23日中午12:00以后
5月17日——5月23日完成第一志愿录取工作;
5月24日——5月26日完成第二志愿录取工作。
《2019年普通高等学校运动训练、武术与民族传统体育专业单独招生管理办法》规定:招生院校须于5月27日前确定拟录取名单。
3. 查询方式
登陆“中国运动员文化教育网”或者登陆网址:http://www.ydyeducation.com/
